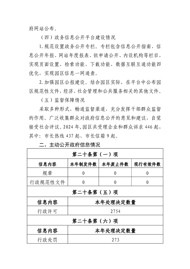
懷化高新區2024年政府信息公開工作年度報告

發布時間:2025-01-27 16:01信息來源:懷化市高新區