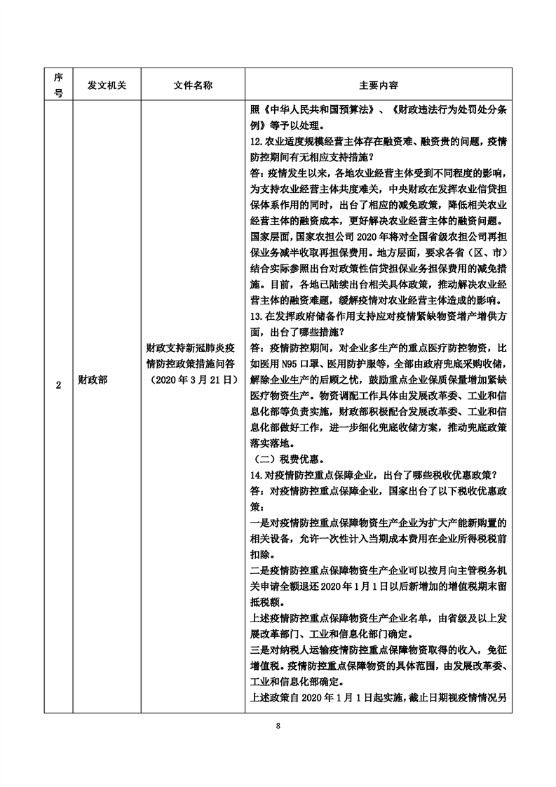
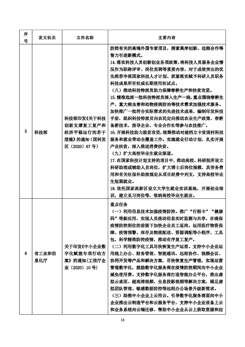
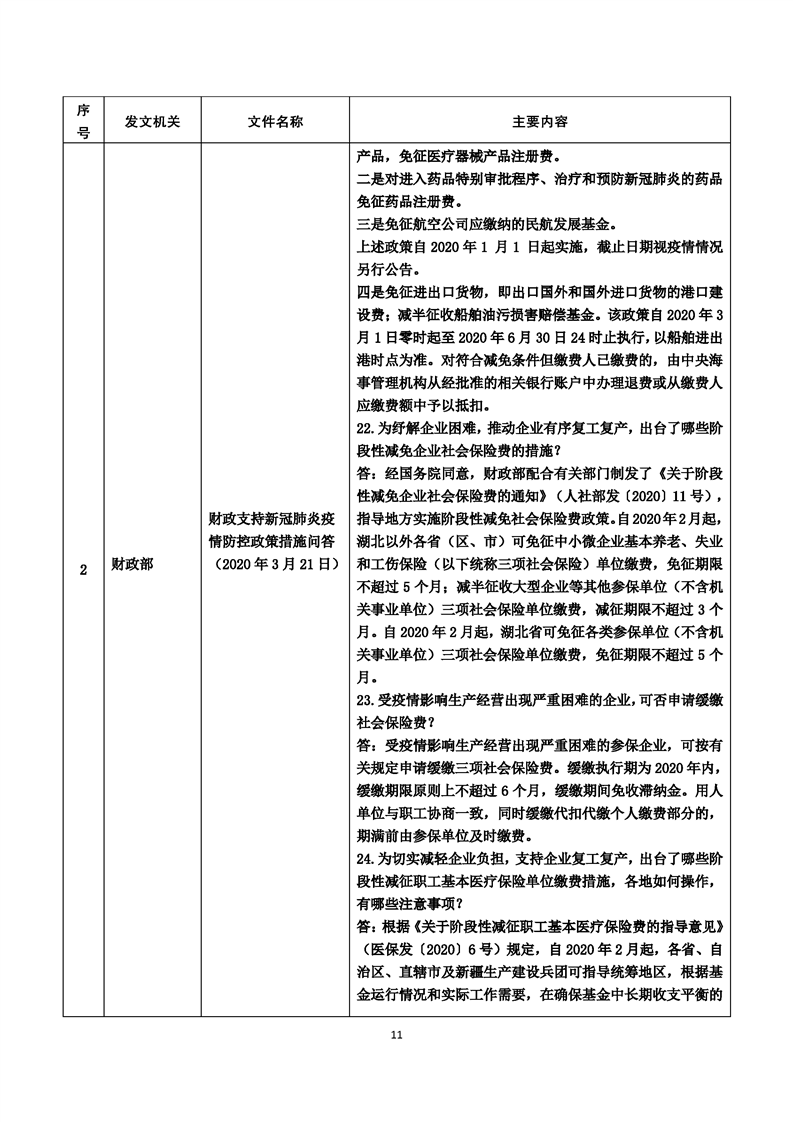
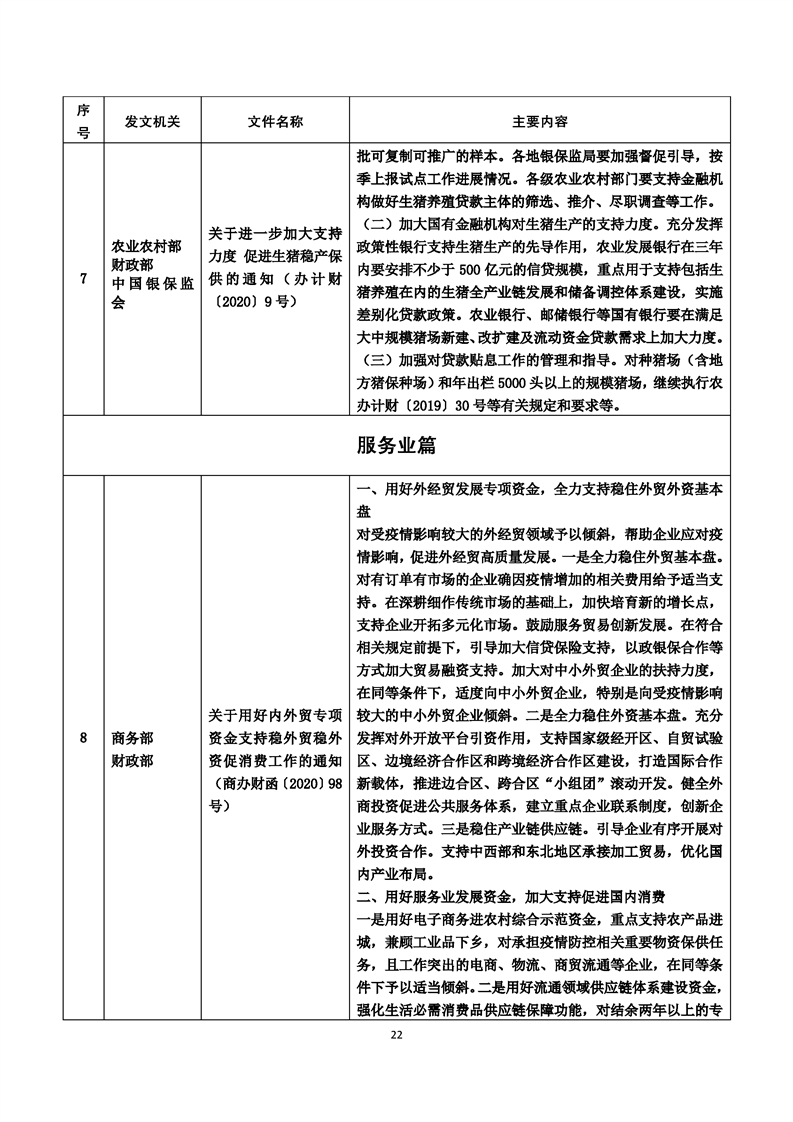
新冠肺炎疫情防控期間複工複產支持政策摘編(第5期)

發布時間:2020-04-12 18:44信息來源:懷化市人民政府