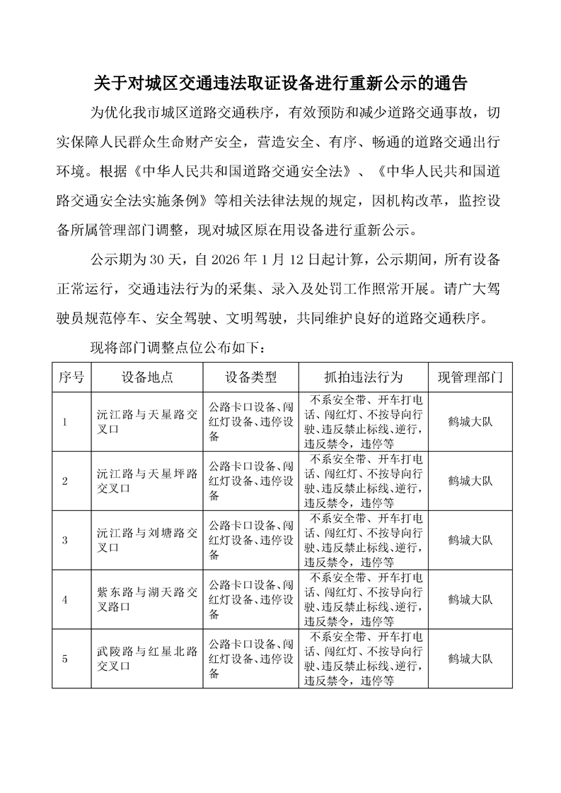
關於對城區交通違法取證設備進行重新公示的通告

發布時間:2026-01-12 11:13信息來源:懷化市公安局交通管理支隊