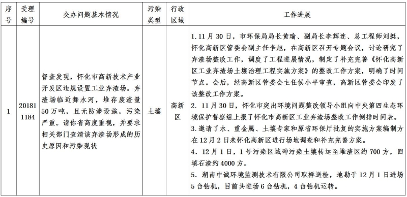
重點任務辦理情況統計表(12)—懷化高新區

發布時間:2018-12-03 15:39信息來源:懷化市環保局