























索引號:431200/2025-020915
文號:懷市監發〔2025〕4號
統一登記號:HHCR-2025-25001
公開方式:主動公開
公開範圍:全部公開
信息時效期:2030-07-08
簽署日期:2025-07-08
登記日期:2025-07-08
所屬機構:懷化市市場監督管理局
所屬主題:部門文件
發文日期:2025-07-08
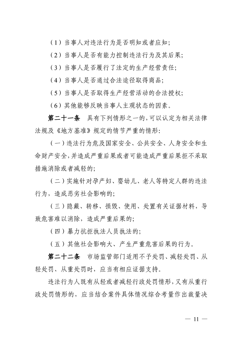
公開責任部門:懷化市市場監督管理局























